Усилители без обратной связи (Снова немного схемотехники усилителей)

     В статье "Влияние схемотехники на параметры усилителей мощности" и "Еще немного схемотехники усилителей мощности " описаны некоторые схемы, применявшиеся изготовителями транзисторных усилителей мощности. Как и обещал, рассмотрим еще несколько схем.
     Вообще-то без обратной связи усилителя сделать нельзя, так как эмиттерный повторитель или каскад с общим эмиттером, но с резистором в эмиттерной цепи - устройства с обратной связью. Корректно этот класс схем надо называть: "усилители без общей ООС (отрицательной обратной связи).
     Это экстремистский случай второго подхода к проектированию усилителей мощности. В чем заключаются эти подходы?
     Первый состоит в том, чтобы исходно нелинейное устройство охватить глубокой ООС и снизить нелинейные искажения до приемлемого уровня.
     Недостатки такого способа: глубина ООС падает с увеличением частоты, соответственно, растут искажения. Надо увеличивать частоту первого излома АЧХ. Это же требование верно и для минимизации динамических искажений. При этом растет и частота единичного усиления. Усилитель "низкой частоты" представляет собой устройство с полосой пропускания в 1 МГц со всеми вытекающими последствиями, например восприимчивостью к радиочастотным помехам. Почти все вышеописанные схемы являются в каком-то смысле продуктами такого подхода.
     Второй подход состоит в линеаризации всех каскадов по-отдельности при снижении общего усиления и глубины общей ООС. Это вполне разумный подход.
     Экстремальным подходом будет отсутствие всякой общей ОС.
     Недостатки здесь носят совсем другого характер: трудно обеспечить малый дрейф на выходе, малое выходное сопротивление (достаточный коэффициент демпфирования).
     Все замечания из предисловия к первой статье о "влиянии схемотехники..." справедливы для рассмотренных ниже схем.
    

схема L C Audio - "The End Millenium"

     Схема приведена на сайте скандинавской фирмы: http://www.lcaudio.com/temil.htm и гордо называется на ломаном английском: "The End Millenium", что-то вроде "Конец тысячелетия" или "Последнее тысячелетие".
     Заявлены неслабые параметры:

Technical Data.

For standard version with 2 X 33 V transformer.
Output Power into 8 Ohms120 Watts
Output Power into 4 Ohms240 Watts
Output Power into 3 Ohms300 Watts
Frequency Response +-3dBDC-500.000 Hz
Phaseshift @ 20.000Hzmax. 2 deg.
THD -3dB0,0017%
Peak Current 1 mS46 Amperes
Output Impedance150 mOhm
Damping Factor (50 - 15.000 Hz)53
Equivalent input noise20 uV RMS
Signal / Noise Ratiomin. 110 dBA

     Что означает: полоса в режиме малого сигнала - 500 кгц, сдвиг фазы при 20 кГц - 2 градуса. И что самое интересное нелинейные искажения - (при половинной мощности) 17 десятитысячных процента ! Коэффициент демпфирования - 53.
     Я смоделировал схему, заменив некоторые транзисторы на аналоги, а те, которые скрыты под названиями S1D и S2D на филипсовские BF471, 472.
     Конечно, те ребята из L C Audio могут сказать, что это, а также отсутствие спайс моделей стоящих там MCAP конденсаторов в корне меняют картину, но что есть, то есть.
     Итак схема.
     От исходной ее отличает отсутствие триггерной схемы защиты. Сама схема представляет собой двухкаскадную симметричную схему, описанную ранее. Выходной каскад - счетверенный эмиттерный повторитель, в который (для линеаризации, наверное, добавлен транзистор Дарлингтона в диодном включении. Немного отличается включение схемы поддержания нуля на выходе.
     Посмотрев на АЧХ:

видим, что сдвиг фазы на 20 кгц меньше 2 градусов (1.3), а полоса по уровню -3 dB - 1.4 мГц. Пока все ОК.
     А вот нелинейные искажения при разных входных напряжениях:
    
Uвх ампл. (mV) Uвых ампл. (V) P (W) THD (1 kHz) (%) THD (20 kHz) (%)
100 5.14 1.65 0.251 0.383
200 10.28 6.6 0.242 0.357
300 15.42 14.9 0.254 0.335
400 20.56 26.4 0.297 0.335
500 25.7 41.3 (-3 dB) 0.377 0.372
600 30.84 59.4 0.498 0.501
700 35.98 81 (0 dB) 0.673 0.700
750 38.55 92.9 2.53 (clipping) 2.55

     Ну ничего похожего на 0.0017% при -3dB! Это при начальном токе выходных транзисторов - 20 мА.
     При 250 мА они снижаются до 0.134% при 100мВ и слегка растут до 0.44% при 500мВ. Положительной стороной является то, что искажения почти не меняются с частотой. Интересно, что в отличие от схем с ОС существует явный минимум искажений при определенном значении начальных токов выходных транзисторов. У нас нелинейные искажения сняты при начальном токе 43 мА. Если его немного снизить то искажения станут чуть меньше на 1 кГц и вырастут на 20 кГц.
     А вот прямоугольные импульсы 100 кГц:

Видно, что хорошие, и быстродействие - зверь.
     Справедливости ради, надо заметить, что коэффициент демпфирования получился в районе 50 (точно 47.6), это говорит о том, что схема смоделирована корректно.
     Так что, как ни старайся, а прыгнуть выше головы (десятых долей процента нелинейнх искажений) не удается.
     Отметим, что эти параметры намного превосходят любой ламповый усилитель, как по искажениям (в разы), так и по частотным характеристикам (на порядки).

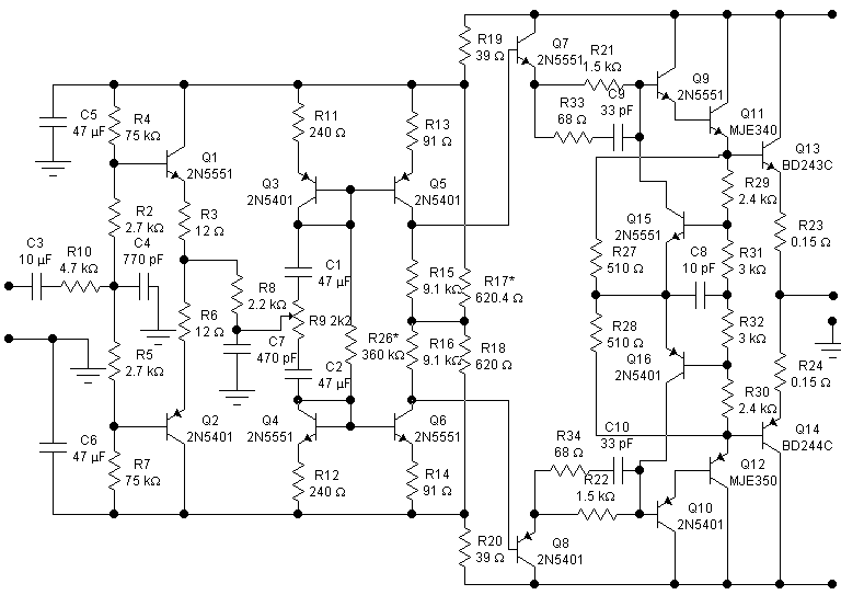
Еще схема без общей ООС

     Этот усилитель был, кажется, описан в "Радио" и схема (скорее всего без ведома авторов) размещается на многих российских сайтах по схемотехнике.

     Авторы сделали его с однополярным питанием, а мы - с двухполярным. Транзисторы были совковые, я поставил первые попавшиеся. В счетверенном выходном каскаде применен транзисторный шунт, который должен уменьшать нелинейные искажения (Q15, Q10, R21, 22, 27, 28, 29, 30, 31, 32). В советских источниках такой шунт был, по-моему впервые применен Акулиничевым. Но, скорее всего, он его не сам придумал, а срисовал с импортного источника. Также, возможно, (ну кажется мне так!) авторы рассматриваемого усилителя свою схемку срисовали откуда-то. Но я могу ошибаться.
     Мы, конечно, для чистоты эксперимента (как в случае с
"усилителем Брагина" ) рассмотрим и схему без шунта:

     Из остальных особенностей схемы отметим двухтактный входной повторитель на Q1, Q2 и двухтактный второй каскад с токовыми зеркалами:Q3, Q5 и Q4, Q6. Именно второй каскад и обеспечивает все усиление. Интересно, что токовые зеркала работают только по переменному току. R9 служит для балансировки усилителя по переменному току (правда анализ не дал особого влияния этого резистора на нелинейные искажения вблизи середины этого резистора). А вот, его величина влияет на искажения. Но я оставил его таким, как в оригинале.
     Так как я увеличил напряжение питания, пришлось ввести регулитровку тока выходных транзисторов: R26* (он сильно увеличился по сравнению с оригиналом). Балансировку по постоянному току я осуществил с помощью R17*.
     Нелинейные искажнния схемы с шунтом и без шунта приведены в таблице, при этом они тоже имеют выраженный минимум при некотором оптимальном значении начальных токов выходных транзисторов. Эти оптимальные значения отличаются для схемы с шунтом (1) и без оного (2) и равны, соответственно, 69 и 133 мА. Коэффициент усиления схемы всего около 2.7.
    
Uвх ампл. (V) THD1 (1 kHz) (%) THD2 (20 kHz) (%) THD1 (1 kHz) (%) THD2 (20 kHz) (%)
1 0.709 1.93 0.636 1.91
2 0.448 2.97 0.425 3.29
3 0.89 2.4 1.65 3.77
4 1.16 1.93 3.85 5.19
5 (Pвых=22W, 8 Ом) 1.25 1.73 5.89 6.99
6 5.41 3.19 - -

     Как видно, шунт работает, особенно на больших амплитудах и его влияние заметнее при высоких частотах. Нелинейные здесь далеки от идеала, но интересно было бы поэкспериментировать с шунтом в усилителях с неглубокой ОС.
     На рисунке показана АЧХ и ФЧХ усилителя с шунтом:

    


























     Далее показана АЧХ и ФЧХ усилителя без шунта:

     Как видно, АЧХ обоих усилителей одинаковы. При этом, частотка ограничена с 20 кГц или чуть выше.
     Так как я изменил режимы, искажения могут быть больше возможно достижимых при подборе номиналов сопротивлений шунта и других. Но все же они достаточно велики.