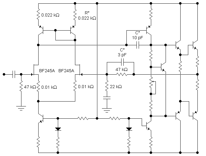
УСИЛИТЕЛЬ С ПОЛЕВЫМИ ТРАНЗИСТОРАМИ
    
В "Двух схемах...
" описана схема усилителя с двухтактным выходным каскадом и токовым
зеркалом в первом каскаде. Посмотрим, что получится, если во входном
каскаде применить полевые транзисторы в качестве усилительных.

    
Здесь все непоказанные элементы и номиналы, как в "двух схемах".
Изменениям подверглись лишь R4=0.2 кОм и те элементы, которые на схеме
указаны. Как видно, пропали R5 и С2.
    
Балансировка по прежнему осуществляется подбором R6.
    
Транзисторы дифкаскада надо подобрать по начальному току стока. Его
начальный ток ~5 мА.
    
Импортные полевые транзисторы могут быть заменены на советские
(российские): КП303В или 307Б, Г. Правда, ток дифкаскада, возможно,
придется увеличить, так как у них крутизна меньше.
    
На рисунке ниже приведена АЧХ усилителя при нагрузке 200 Ом и входном
сигнале с амплитудой 100 мВ и вид прямоугольных импульсов с амплитудой
100 мВ и частотой 200 кГц:

    
Как видно, графики очень похожи на графики для усилителя с биполярными
транзисторами.
    
Ниже приведена АЧХ усилителя без обратной связи при амплитуде входного
напряжения
100 мкВ (нагрузка - 200 Ом):

    
Коэффициент усиления усилителя без ОС - около 16000 на нагрузке 200
Ом. Пока никаких особых отличий от усилителя с биполярными
транзисторами нет.
    
В таблице приведены "измеренные" программой EWB значения
коэффициентов нелинйных искажений усилителя в процентах при нагрузках
200 и 20 Ом.
| Uвх (ампл.) |
Rнагр 200 Ом |
Rнагр 20 Ом |
| 1 кГц |
20 кГц |
1 кГц |
20 кГц |
| 100 мВ |
0.0093 |
0.11 |
0.0026 |
0.019 |
| 200 мВ |
0.0049 |
0.054 |
0.0011 |
0.0054 |
| 400 мВ |
0.00073 |
0.026 |
0.00046 |
0.0046 |
| 800 мВ |
0.00030 |
0.014 |
0.00063 |
0.0041 |
| 2 В |
0.00057 |
0.0097 |
0.00086 |
0.00081 |
| 3 В |
0.00084 |
0.012 |
0.0010 |
0.012 |
    
Вот та же схема, но с паралллельной обратной связью.

    
Как видно, коррекция осуществляется всего одним конденсатором. Правда вв
реальной схеме может понадобиться более сложная коррекция.
    
На рисунке ниже приведена АЧХ усилителя при нагрузке 200 Ом и входном
сигнале с амплитудой 100 мВ и вид прямоугольных импульсов с амплитудой
100 мВ и частотой 200 кГц:

    
Прямоугольные импульсы выглядят получше, чем во всех предыдущих
случаях. Параллельная ОС, понимаешь. Частотная характеристика тоже простирается
за 1 МГц.
    
И обычная таблица коэффициентов нелинйных искажений усилителя в
процентах при нагрузках
200 и 20 Ом.
| Uвх (ампл.) |
Rнагр 200 Ом |
Rнагр 20 Ом |
| 1 кГц |
20 кГц |
1 кГц |
20 кГц |
| 100 мВ |
0.0032 |
0.032 |
0.0012 |
0.098 |
| 200 мВ |
0.0016 |
0.016 |
0.00057 |
0.049 |
| 400 мВ |
0.0063 |
0.0081 |
0.00024 |
0.025 |
| 800 мВ |
0.00042 |
0.0041 |
0.00015 |
0.013 |
| 2 В |
0.00033 |
0.0030 |
0.00031 |
0.0056 |
| 3 В |
0.00050 |
0.0040 |
0.00046 |
0.012
|
    
Что же получилось?
    
При одном килогерце нелинейные искажения в обоих случаях ниже на порядок, при
20 кГц искажения или такие же, или немного хуже.